ACADEMIC BOOKS
The Varieties of Spiritual Experience: 21st Century Research and Perspectives
Yaden, D. B. & Newberg, A. B. (in press) The Varieties of Spiritual Experience: 21st Century Research and Perspectives. Oxford University Press.


Rituals and Practices in World Religions: Cross-Cultural Scholarship to Inform Research and Clinical Contexts
Yaden, D. B., Zhao, Y., Peng, K., & Newberg, A. B. (2020). Rituals and Practices in World Religions. Springer.
An interview about this book for the University of Pennsylvania News: Link

Being Called: Scientific, Secular, and Sacred Perspectives
Yaden, D. B., McCall, T. D., & Ellens, J. H. (Eds.). (2015). Being Called: Scientific, Secular, and Sacred Perspectives: Scientific, Secular, and Sacred Perspectives. ABC-CLIO.
An article about this book for The Wall Street Journal: Link

ACADEMIC ARTICLES
Click title to link to paper. Not comprehensive.
The potential of psychedelics for end of life and palliative care
Yaden DB, Nayak SM, Gukasyan N, Anderson BT, Griffiths RR. The potential of psychedelics for end of life and palliative care. Curr Topics in Beh Neuro. 2022.

Psychedelics and psychotherapy: Cognitive-behavioral approaches as default
Yaden DB, Earp D, Graziozi M, Friedman-Wheeler, D, Luoma JB, Johnson, MW. Psychedelics and psychotherapy: Cognitive-behavioral approaches as default. Front in Psych. in press.

Ethical issues regarding non-subjective psychedelics as standard of care
Yaden DB, Earp BD, Griffiths R. R. Ethical issues regarding non-subjective psychedelics as standard of care. Camb Quart in Healthcare Ethics. in press.

The pharmacology of hallucinogens
Yaden DB, Mathai D, Bogenschutz M, Nichols DE. The pharmacology of hallucinogens. Principles of Addiction Medicine. American Society of Addiction Medicine. In press.

A Meta-analysis of religion/spirituality and life satisfaction
Yaden DB, Batz-Barbarich CL, Ng V, Vaziri H, Gladstone J, Pawelski J, Tay L. A Meta-analysis of religion/spirituality and life satisfaction. J of H Studies. In press.

The emotional state assessment tool: A brief, philosophically informed, and cross-culturally sensitive measure
Yaden DB, Haybron DM. The emotional state assessment tool: A brief, philosophically informed, and cross-culturally sensitive measure. J. of Pos Psych. 2022.

A Preregistered Direct Replication of “Awe, Uncertainty, and Agency Detection.”
Yaden DB, Graziosi M, Vadelsolo P. A Preregistered Direct Replication of “Awe, Uncertainty, and Agency Detection.” Psych Sci. Accepted.

Culture, context, and community in contemporary psychedelic research
Earp BD, Yaden DB. Culture, context, and community in contemporary psychedelic research. Philos Psychiatry Psychol. 2021.

Classic psychedelics in the treatment of substance use disorder: Potential synergies with twelve-step programs
Yaden DB, Berghella AP, Regier PS, Garcia-Romeu A, Johnson MW, Hendricks PS (2021). Classic psychedelics in the treatment of substance use disorder: Potential synergies with twelve-step programs. Intl J of Drug Policy, 98, 2021.

Regional personality assessment through social media language
Giorgi S, Le Nguyen K, Eichstaedt JC, Kern ML, Yaden DB, Kosinski M, Seligman MEP, Ungar LH, Schwartz HA, Park G. Regional personality assessment through social media language. J. of Personality. 2021.

Psychedelics and consciousness: Distinctions, demarcations, and opportunities
Yaden DB, Johnson MW, Griffiths RR, Doss MK, Garcia-Romeu A, Nayak S, Gukasyan N, Mathur, BN, Barrett FS. Psychedelics and consciousness: Distinctions, demarcations, and opportunities. Int. J. Neuropsychopharmacol. 2021.

Beyond beliefs: Multidimensional aspects of religion and spirituality in language
Yaden DB, Giorgi S, Kern ML, Adler A, Seligman MEP, Ungar LH, Eichstaedt JC. Beyond beliefs: Multidimensional aspects of religion and spirituality in language. Psycholog Relig Spiritual. 2021.

Brief measures of the four highest-order primal world beliefs
Clifton JD, Yaden DB. Brief measures of the four highest-order primal world beliefs. Psychol Assess. 2021.

Psychedelics in psychiatry—Keeping the renaissance from going off the rails
Yaden DB, Yaden ME, Griffiths RR. Psychedelics in psychiatry—Keeping the renaissance from going off the rails. JAMA Psychiatry. 2021.

Teaching well-being at scale: An intervention study
Yaden DB, Claydon J, Bathgate M, Platt B, Santos LR. Teaching well-being at scale: An intervention study. PloS One. 2021;16(4):e0249193.

The psychology of philosophy: Associating philosophical views with psychological traits in professional philosophers
Yaden DB, Anderson DE. The psychology of philosophy: Associating philosophical views with psychological traits in professional philosophers. Philos Psychol. 2021:1-35.

Moral framing and mechanisms influence public willingness to optimize cognition
Haslam M, Yaden DB, Medaglia JD. Moral framing and mechanisms influence public willingness to optimize cognition. J Cogn Enhanc. 2021;5(2):176-87.

Nature versus art as elicitors of the sublime: A virtual reality study
Chirico A, Clewis RR, Yaden DB, Gaggioli A. Nature versus art as elicitors of the sublime: A virtual reality study. PloS One. 2021;16(3):e0233628.

Intersections between awe and the sublime: a preliminary empirical study
Clewis RR, Yaden DB, Chirico A. Intersections between awe and the sublime: a preliminary empirical study. Empir Stud Arts. 2021:0276237421994694.

Interpersonal awe: Exploring the social domain of awe elicitors.
Graziosi M, Yaden DB. Interpersonal awe: Exploring the social domain of awe elicitors. J Posit Psychol. 2021;16(2):263-71.

Mattering is an indicator of organizational health and employee success
Reece A, Yaden DB, Kellerman G, Robichaux A, Goldstein R, Schwartz B, Seligman M, Baumeister R. Mattering is an indicator of organizational health and employee success. J Posit Psychol. 2021;16(2):228-48.

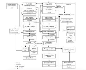
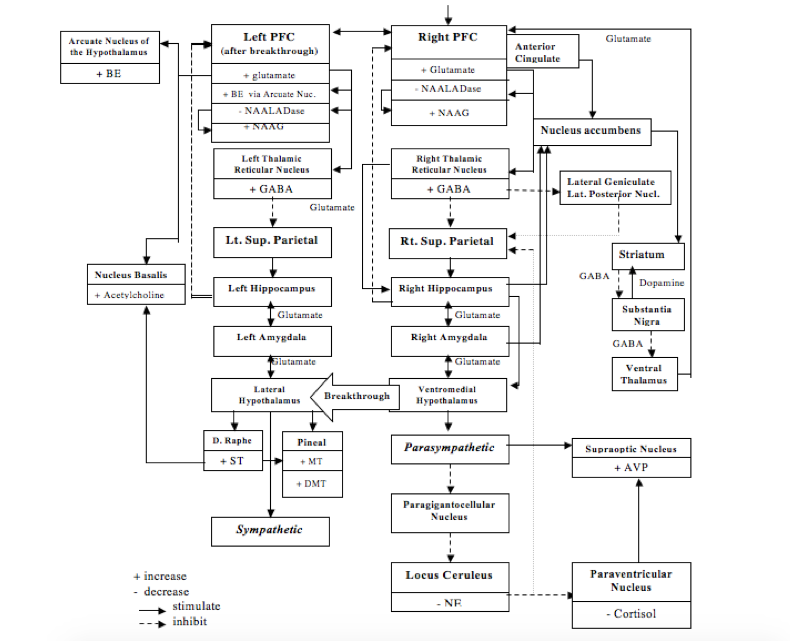
Effect of a One-Week Spiritual Retreat on Brain Functional Connectivity: A Preliminary Study
Wintering NA, Yaden DB, Conklin C, Alizadeh M, Mohamed FB, Zhong L, Bowens B, Monti DA, Newberg AB. Effect of a One-Week Spiritual Retreat on Brain Functional Connectivity: A Preliminary Study. Religions. 2021;12(1):23.

The subjective effects of psychedelics are necessary for their enduring therapeutic effects
Yaden DB, Griffiths RR. The subjective effects of psychedelics are necessary for their enduring therapeutic effects. ACS Pharmacol Transl. Sci. 2020.

Cultural Differences in Tweeting about Drinking Across the US
Giorgi, S., Yaden, D. B., Eichstaedt, J. C., Ashford, R. D., Buffone, A. E., Schwartz, H. A., … & Curtis, B. (2020). Cultural Differences in Tweeting about Drinking Across the US. International Journal of Environmental Research and Public Health, 17(4), 1125.

Closed-and open-vocabulary approaches to text analysis: a review, quantitative comparison, and recommendations
Eichstaedt JC, Kern ML, Yaden DB, Schwartz HA, Giorgi S, Park G, Hagan CA, Tobolsky V, Smith LK, Buffone A, Iwry J. Closed-and open-vocabulary approaches to text analysis: a review, quantitative comparison, and recommendations. Psychol Methods. 2020.
Effect of a one-week spiritual retreat on dopamine and serotonin transporter binding: A preliminary study
Newberg, A. B., Wintering, N., Yaden, D. B., Zhong, L., Bowen, B., Averick, N., & Monti, D. A. (2017). Effect of a one-week spiritual retreat on dopamine and serotonin transporter binding: a preliminary study. Religion, Brain & Behavior, 1-14.

The noetic quality: A multi-method exploratory study
Yaden, D. B., Le Nguyen, K. D., Kern, M. L., Wintering, N. A., Eichstaedt, J. C., Schwartz, H. A., … & Newberg, A. B. (2017). The noetic quality: A multimethod exploratory study. Psychology of Consciousness: Theory, Research, and Practice, 4(1), 54.

The potential of virtual reality for the investigation of awe
Chirico, A., Yaden, D. B., Riva, G., & Gaggioli, A. (2016). The Potential of Virtual Reality for the Investigation of Awe. Frontiers in Psychology, 7, 1766. http://doi.org/10.3389/fpsyg.2016.01766

Neuroscience fiction as Eidola: Social reflection and neuroethical obligations in depictions of neuroscience in film
Wurzman, R., Yaden, D., & Giordano, J. (2016). Neuroscience Fiction as Eidolá: Social Reflection and Neuroethical Obligations in Depictions of Neuroscience in Film. Cambridge Quarterly of Healthcare Ethics, 1-21.

Of roots and fruits: A comparison of psychedelic and nonpsychedelic mystical experiences
Yaden, D, B., Le Nguyen, K. D., Kern, M. L., Belser, A. B., Eichstaedt, J. C., Iwry, J., … & Newberg, A. B. (2016). Of roots and fruits: A comparison of psychedelic and nonpsychedelic mystical experiences. Journal of Humanistic Psychology, 0022167816674625.

Women are warmer but no less assertive than men: Gender and language on Facebook
Park, G., Yaden, D. B., Schwartz, H. A., Kern, M. L., Eichstaedt, J. C., Kosinski, M., … & Seligman, M. E. (2016). Women are Warmer but No Less Assertive than Men: Gender and Language on Facebook. PloS one, 11(5), e0155885.

The overview effect: Awe and self-transcendent experience in spaceflight
Yaden, D. B., Iwry, J., Slack, K. J., Eichstaedt, J. C., Zhao, Y., Vaillant, G. E., & Newberg, A. B. (2016). The overview effect: Awe and self-transcendent experience in space flight. Psychology of Consciousness: Theory, Research, and Practice, 3(1), 1-11.

The language of ineffability: Linguistic analysis of mystical experiences
Yaden, D. B., Eichstaedt, J. C., Schwartz, H. A., Kern, M. L., Le Nguyen, K. D., Wintering, N. A., … & Newberg, A. B. (2016). The language of ineffability: Linguistic analysis of mystical experiences. Psychology of Religion and Spirituality, 8(3), 244.
A case series study of the neurophysiological effects of altered states of mind during intense Islamic prayer
Newberg, A. B., Wintering, N. A., Yaden, D. B., Waldman, M. R., Reddin, J., & Alavi, A. (2015). A case series study of the neurophysiological effects of altered states of mind during intense Islamic prayer. Journal of Physiology-Paris, 109(4), 214-220.

ACADEMIC CHAPTERS
Awe: A Self-Transcendent and Sometimes Transformative Emotion
The Neurobiology of Meditation and Stress Reduction
The Interaction of Religion and Health
Neuroscience and religion: Surveying the field
Secularism and the science of well-being
Road to Damascus moments: Calling experiences as prospective epiphanies
Yaden, D. B., & Newberg, A. B. (2015). Road to Damascus moments: Calling experiences as prospective epiphanies. In Yaden, D. B., McCall, T., & Ellens, J. H. (Eds.). Being Called: Secular, Scientific, and Sacred Perspectives. Westport, CT: Praeger.
Psychoactive stimulation and psychoactive substances: Ethical and conceptual considerations
Yaden, D. B., Anderson, D. A., Mattar, M., & Newberg, A. B. (2015). Psychoactive stimulation and psychoactive substances: Ethical and conceptual considerations. In J. H. Ellens & T. J. Roberts (Eds.) Psychedelic Policy Quagmire: Health, Law, Freedom, and Society. Westport, CT: Praeger.
A new means for perennial ends: Self-transcendent experiences & direct neural stimulation
Yaden, D. B., & Newberg, A. B. (2014). A new means for perennial ends: Self-transcendent experiences & direct neural stimulation. In J. H. Ellens (Ed.), Seeking the Sacred with Psychoactive Substances. Westport, CT: Praeger.
OTHER BOOK CHAPTERS
Constantinou, T., O’brien, P., & Yaden, D. B. (Eds.) (2013). Genesis. Reykjavik, Iceland: Paradigm Publishing.
Notable contributor: Noam Chomsky
POPULAR PRESS ARTICLES
Yaden, D. B. (2022). Psychedelics for End of Life and Palliative Care. https://ehospice.com/international_posts/psychedelics-for-end-of-life-and-palliative-care/, The Worldwide Hospice Palliative Care Alliance.
Yaden, D. B. (2020). There’s no Good Evidence that Psychedelics can Change your Politics or Religion. https://www.scientificamerican.com/article/theres-no-good-evidence-that-psychedelics-can-change-your-politics-or-religion/, Scientific American.

Yaden, D. B. (2018). Deep Listening: Lessons from the Psychology of the Spiritual Imagination. https://blogs.scientificamerican.com/observations/deep-listening/, Scientific American.

Yaden, D. B. (2017). A Conversation on ‘Secular Spirirtuality’ with Robert Wright and Dr. Julien Musolino. https://medium.com/@daveyyaden/a-conversation-in-secular-spirituality-a5995ee96c5d, Medium.

Yaden, D. B. (2016). Algorithms Read Between the Lines of the Presidential Candidates. https://medium.com/@daveyyaden/algorithms-read-between-the-lines-of-the-presidential-candidates-ffd0c071cca, Medium.

Yaden, D. B. (2015). The future of spirituality. http://www.huffingtonpost.com/david-bryce-yaden/the-future-of-spirituality_b_7235490.html, Huffington Post.
Yaden, D. B. (2014). Non-Invasive Brain Stimulation Technology: A New Dawn In Neuroscience. http://www.bioinnovationethics.com/brain-stimulation.html , The Academy of Medical Ethics and Bio-Innovation.
Yaden, D. B. (2014). In ‘E Pluribus Unum’ We Trust: Congressional Concerns, Positive Psych, & Our Nation’s Motto [ http://appliedsentience.com/2014/02/21/in-e-pluribus-unum-we-trust-a-positive-psychologists-take-our-national-anthem/#more-1282 ], Applied Sentience.
Yaden, D. B. (2014). “Our Modern Mysticism”. In Constantinou, T., O’brien, P. & Yaden, D. B. (Eds.). Genesis. Reykjavik, Iceland: Paradigm Publishing.
Please visit The Varieties Corpus
Please visit The Center for Psychedelic and Consciousness Research
















[…] but that seems downplayed, quarantined into the final chapter.https://hopkinspsychedelic.org/yadenhttps://davidbryceyaden.com/publications/ […]
LikeLike
[…] meditation, using new virtual reality technologies to engage in self-transcendent experiences (see David Yaden’s work) – such as awe (e.g., viewing images that are beautiful or inspiring), and even intentionally […]
LikeLike